Для бизнеса

ВходРегистрация

  • 0
  • 0

+996 705 041 6xx

Профессиональные услуги по электромонтажу и сборке щитов Что

Профессиональные услуги по электромонтажу и сборке щитов

Что выполняем:
- Проектирование и монтаж квартирных/домовых щитов 220 В с автоматами защиты и УЗО/дифавтоматами, шинным соединением и маркировкой линий (1–6 и более групп).
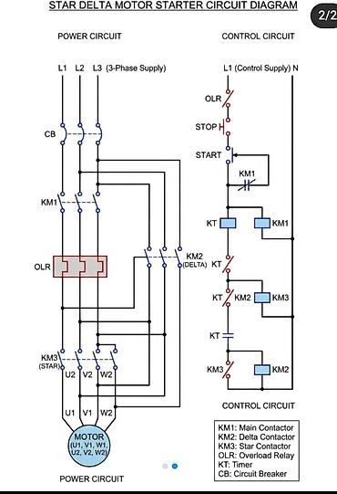
- Сборка и настройка шкафов управления электродвигателями по схеме «звезда–треугольник» (Star-Delta): силовая и управляющая части, контакторы KM1/KM2/KM3, тепловое реле перегрузки OLR, таймер KT, кнопки START/STOP, автоматический выключатель CB. Подключение обмоток U1–V1–W1/U2–V2–W2 с корректной коммутацией.
- Подбор, установка и проверка автоматических выключателей (MCB) с нужной характеристикой отключения (тип C), номиналом тока (например, 40 A), предельной отключающей способностью (например, 4500 А) и рабочим напряжением 230/400 В. Работаем с брендами уровня Schneider Electric, CHiNT и др.
- Разделение контуров нагрузки, организация нулевых/заземляющих шин, аккуратная укладка и окраска проводников по стандартам.
- Тестирование, маркировка, составление однолинейных схем и схем управления для последующей эксплуатации и обслуживания.

Преимущества:
- Чёткая структуризация линий и понятные схемы, что упрощает диагностику и расширение.
- Корректная селективность защиты, настройка порогов срабатывания и временных задержек.
- Соответствие ПУЭ: заземление, защита от перегрузки/КЗ, безопасный пуск мощных двигателей с пониженным пусковым током.

Дополнительно:
- Консультация по выбору сечений кабеля, номиналов автоматов и устройств дифференциальной защиты.
- Перенастройка/модернизация существующих щитов и шкафов управления.

Создано: 03.04.2026
Обновлено: 03.04.2026
ID 112081831

Поделиться с друзьями

Договорная

+996 705 041 6xx

Смотрите похожие

  • Электромонтаж и сборка электрощитов под ключ - Проектирование, сборка
    Электромонтаж и сборка электрощитов под ключ - Проектирование, сборка
      VIP

    Договорная

    Электромонтаж и сборка электрощитов под ключ - Проектирование, сборка

    Электромонтаж и сборка электрощитов под ключ - Проектирование, сборка и наладка распределительных и вводно-распределительных щитов, щитов автоматики и управления. - Монтаж АВР, УЗО/дифавтоматов, г...
  • Электрик | Установка счетчиков, Установка стиральных машин, Демонтаж электроприборов Больше 6 лет опыта
    Электрик | Установка счетчиков, Установка стиральных машин, Демонтаж электроприборов Больше 6 лет опыта
      VIP

    300 KGS

    Больше 6 лет опыта

    Электрик | Установка счетчиков, Установка стиральных машин, Демонтаж электроприборов Больше 6 лет опыта

    тоЭлектрик — срочный выезд,Услуги электpика, Элeктpомонтаж ,монтаж электрика монтаж электромонтаж квартира электрик электро монтаж кабель протяжка Готoв окaзать уcлуги электpика, пpoвести элeктpoм...
  • Электрик | Установка счетчиков, Демонтаж электроприборов, Монтаж видеонаблюдения Больше 6 лет опыта
    Электрик | Установка счетчиков, Демонтаж электроприборов, Монтаж видеонаблюдения Больше 6 лет опыта
      VIP

    299 KGS

    Больше 6 лет опыта

    Электрик | Установка счетчиков, Демонтаж электроприборов, Монтаж видеонаблюдения Больше 6 лет опыта

    Электромонтажные и аварийные электромонтерские работы Профессиональные услуги по обслуживанию и ремонту электрооборудования: - Диагностика и устранение неисправностей в электрощитах, шкафах управл...
  • Электромонтажные работы: сборка и разводка щита - Монтаж и
    Электромонтажные работы: сборка и разводка щита - Монтаж и
      VIP

    Договорная

    Электромонтажные работы: сборка и разводка щита - Монтаж и

    Электромонтажные работы: сборка и разводка щита - Монтаж и подключение квартирных/домовых электрощитов - Установка автоматических выключателей, УЗО/дифавтоматов - Грамотная раскладка линий: освеще...
  • Профессиональные электромонтажные работы - Монтаж и сборка
    Профессиональные электромонтажные работы - Монтаж и сборка
      VIP

    Договорная

    Профессиональные электромонтажные работы - Монтаж и сборка

    Профессиональные электромонтажные работы - Монтаж и сборка электрощитов любой сложности: квартирные, коттеджные, коммерческие объекты - Проектирование схем, расчет нагрузок, разбивка по группам, м...
  • Электрик | Установка счетчиков, Монтаж видеонаблюдения, Перенос электроприборов Больше 6 лет опыта
    Электрик | Установка счетчиков, Монтаж видеонаблюдения, Перенос электроприборов Больше 6 лет опыта
      VIP

    399 KGS

    Больше 6 лет опыта

    Электрик | Установка счетчиков, Монтаж видеонаблюдения, Перенос электроприборов Больше 6 лет опыта

    Профессиональные электромонтажные работы и обслуживание электрощитов - Проектирование, сборка и модернизация вводно-распределительных устройств (ВРУ), АВР, щитов учета и распределения - Монтаж и з...
  • Электромонтажные работы и обслуживание электрощитов - Монтаж и сборка
    Электромонтажные работы и обслуживание электрощитов - Монтаж и сборка

    Договорная

    Электромонтажные работы и обслуживание электрощитов - Монтаж и сборка

    Электромонтажные работы и обслуживание электрощитов - Монтаж и сборка электрощитов: автоматические выключатели, УЗО/дифавтоматы, клеммные ряды, шинные соединения. - Ревизия и модернизация существу...
  • Электромонтажные работы: сборка и подключение квартирного электрощита
    Электромонтажные работы: сборка и подключение квартирного электрощита

    Договорная

    Электромонтажные работы: сборка и подключение квартирного электрощита

    Электромонтажные работы: сборка и подключение квартирного электрощита - Монтаж и компоновка распределительного щита с DIN-рейками - Разводка и маркировка групп: освещение, розеточные линии, отдель...
  • Монтаж и сборка электрощитов под ключ Профессиональная сборка
    Монтаж и сборка электрощитов под ключ Профессиональная сборка

    Договорная

    Монтаж и сборка электрощитов под ключ Профессиональная сборка

    Монтаж и сборка электрощитов под ключ Профессиональная сборка распределительных щитов для частных домов, коттеджей, производственных и коммерческих объектов. Что выполняется: - Проектирование схе...
  • Услуги электромонтажа и наладки электрощитов - Монтаж и сборка
    Услуги электромонтажа и наладки электрощитов - Монтаж и сборка
      VIP

    Договорная

    Услуги электромонтажа и наладки электрощитов - Монтаж и сборка

    Услуги электромонтажа и наладки электрощитов - Монтаж и сборка электрощитков (автоматы, УЗО/дифавтоматы, реле напряжения, шины N/PE) - Прокладка и маркировка кабелей, подвод и подключение линий - ...
  • Электрик | Установка счетчиков, Демонтаж электроприборов, Монтаж видеонаблюдения Больше 6 лет опыта
    Электрик | Установка счетчиков, Демонтаж электроприборов, Монтаж видеонаблюдения Больше 6 лет опыта
      VIP

    399 KGS

    Больше 6 лет опыта

    Электрик | Установка счетчиков, Демонтаж электроприборов, Монтаж видеонаблюдения Больше 6 лет опыта

    Монтаж и сборка электрощитов под ключ - Проектирование схемы электроснабжения квартиры/дома с учетом нагрузок и селективности - Комплектация щита: автоматические выключатели, УЗО/дифавтоматы, шины...
  • Электромонтаж и сборка электрощитов под ключ - Проектирование, сборка
    Электромонтаж и сборка электрощитов под ключ - Проектирование, сборка
      VIP

    Договорная

    Электромонтаж и сборка электрощитов под ключ - Проектирование, сборка

    Электромонтаж и сборка электрощитов под ключ - Проектирование, сборка и наладка распределительных и вводно-распределительных щитов, щитов автоматики и управления. - Монтаж АВР, УЗО/дифавтоматов, г...
  • Электрик | Монтаж электрощитов Больше 6 лет опыта
    Электрик | Монтаж электрощитов Больше 6 лет опыта

    300 KGS

    Больше 6 лет опыта

    Электрик | Монтаж электрощитов Больше 6 лет опыта

    Электромонтаж и обслуживание электрощитов - Проектирование, сборка и модернизация распределительных щитов: вводно-распределительные, квартирные/офисные, силовые, щиты автоматики. - Монтаж модульно...
  • Услуги электромонтажника 24/7 электрик электрик электрик электрик
    Услуги электромонтажника 24/7 электрик электрик электрик электрик
      VIP

    300 KGS

    Услуги электромонтажника 24/7 электрик электрик электрик электрик

    Услуги электромонтажника 24/7 электрик электрик электрик электрик электрик электрик электрик электрик электрик электрик электрик электрик электрик электрик электрик электрик электрик электрик элект...
  • Полный электромонтаж для квартир, домов и коммерческих помещений
    Полный электромонтаж для квартир, домов и коммерческих помещений

    Договорная

    Полный электромонтаж для квартир, домов и коммерческих помещений

    Полный электромонтаж для квартир, домов и коммерческих помещений. Услуги: - Проектирование и разводка электропроводки - Монтаж электрощитов, автоматов, УЗО - Установка розеток, выключателей, освещ...
  • Профессиональные услуги электрика - Монтаж и модернизация
    Профессиональные услуги электрика - Монтаж и модернизация
      VIP

    Договорная

    Профессиональные услуги электрика - Монтаж и модернизация

    Профессиональные услуги электрика - Монтаж и модернизация электропроводки в квартирах, домах, офисах и на объектах коммерческой недвижимости - Сборка, установка и перепланировка электрощитов: авто...
  • Электрик | Электромонтажные работы Больше 6 лет опыта
    Электрик | Электромонтажные работы Больше 6 лет опыта
      VIP

    Договорная

    Больше 6 лет опыта

    Электрик | Электромонтажные работы Больше 6 лет опыта

    ЭЛЕКТРИК — ГАРАНТИЯ Профессиональные электротехнические услуги для квартиры, дома, офиса и магазина: - Монтаж и замена розеток, выключателей, автоматов, УЗО - Прокладка и замена проводки, разводка...
  • Электрик | Установка счетчиков, Установка стиральных машин, Демонтаж электроприборов Больше 6 лет опыта
    Электрик | Установка счетчиков, Установка стиральных машин, Демонтаж электроприборов Больше 6 лет опыта

    Договорная

    Больше 6 лет опыта

    Электрик | Установка счетчиков, Установка стиральных машин, Демонтаж электроприборов Больше 6 лет опыта

    ЭЛЕКТРИК СОКУЛУК МОНТАЖНИК СОКУЛУК КАЧЕСТВЕННО ПРОФЕССИОНАЛЬНО СТАЖ 15ЛЕТ Профессиональные электромонтажные и сервисные работы для квартир, домов, офисов и частных объектов. Акцент на безопасное ...
  • Сборка и монтаж электрических щитов под ключ - Проектирование и
    Сборка и монтаж электрических щитов под ключ - Проектирование и

    Договорная

    Сборка и монтаж электрических щитов под ключ - Проектирование и

    Сборка и монтаж электрических щитов под ключ - Проектирование и комплектование щитов для квартир, домов, офисов, мастерских - Силовые и слаботочные линии, группировка по контурам (освещение, розет...
  • Электрик | Монтаж видеонаблюдения, Перенос электроприборов, Прокладка, замена кабеля Больше 6 лет опыта
    Электрик | Монтаж видеонаблюдения, Перенос электроприборов, Прокладка, замена кабеля Больше 6 лет опыта

    200 KGS

    Больше 6 лет опыта

    Электрик | Монтаж видеонаблюдения, Перенос электроприборов, Прокладка, замена кабеля Больше 6 лет опыта

    Муж на час Бишкек | Электрика и сантехника • электрик • сантехник • мелкий ремонт 1. Электрик Бишкек срочно 2. Сантехник Бишкек 3. Муж на час 4. Установка бойлера 5. Ремонт розеток Услуги э...
  • Электрик | Монтаж проводки Больше 6 лет опыта
    Электрик | Монтаж проводки Больше 6 лет опыта

    Договорная

    Больше 6 лет опыта

    Электрик | Монтаж проводки Больше 6 лет опыта

    Профессиональный монтаж электропроводки в квартире/доме под ключ. - Проектирование схемы электроснабжения: группы, нагрузки, линии освещения и розеточные группы. - Прокладка кабеля по потолку и ст...
  • Электрик | Электромонтажные работы Больше 6 лет опыта
    Электрик | Электромонтажные работы Больше 6 лет опыта

    Договорная

    Больше 6 лет опыта

    Электрик | Электромонтажные работы Больше 6 лет опыта

    Электромонтажные работы под ключ Профессиональный монтаж и модернизация электрики в квартирах, домах, офисах и на объектах нового строительства. Что выполняем: - Проектирование схемы электроснабж...
  • Услуги по электромонтажу «под ключ» - Проектирование и разводка
    Услуги по электромонтажу «под ключ» - Проектирование и разводка

    Договорная

    Услуги по электромонтажу «под ключ» - Проектирование и разводка

    Услуги по электромонтажу «под ключ» - Проектирование и разводка электрики в квартирах, домах, офисах - Полная штроба и прокладка кабеля по нормам ПУЭ - Монтаж распаечных коробок, розеток, выключат...
  • Опытный электромонтажник — выезд 24/7 электромонтаж жасайбыз опып 7,8
    Опытный электромонтажник — выезд 24/7 электромонтаж жасайбыз опып 7,8
      VIP

    Договорная

    Опытный электромонтажник — выезд 24/7 электромонтаж жасайбыз опып 7,8

    Опытный электромонтажник — выезд 24/7 электромонтаж жасайбыз опып 7,8 жыл кылган жумушубузга жооп беребиз баардык сложный проект Профессиональные электромонтажные услуги для квартир, домов, офисов...